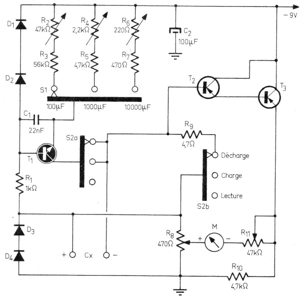
Este capacímetro se obtuvo de una documentación europea de la década de 1980. El instrumento indicador, un microamperímetro o miliamperímetro puede ser un multímetro común en la escala de corriente más baja. Los transistores pueden ser BC558 y BC548, según corresponda, y los diodos se usan comúnmente. Los diversos trimpots deben ajustarse con capacitores de valores conocidos.




