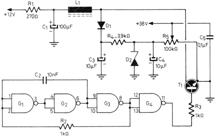
El circuito integrado utilizado en esta configuración es el 7400 y la corriente máxima de unos pocos miliamperes. El circuito tiene una configuración de salida y debe ser alimentado por 12 V. Un reductor interno proporciona 5 V para la fuente de alimentación del 7400. El zener es de 5 V. El circuito es de una documentación de los 80 y el transistor puede ser el BC548.




