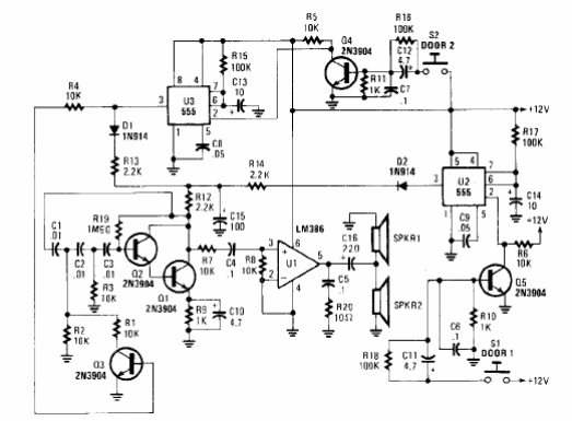
Este timbre de dos puertas se encontró en una publicación de los Estados Unidos en la década de 1990. El circuito aún está vigente, ya que los transistores pueden usarse comúnmente. El circuito produce diferentes tonos según la puerta activado. La alimentación debe venir de la fuente.

Anunciador para 2 puertas



