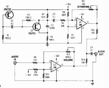
Este circuito de Ditherizing se usa en audio digital para la producción de efectos. El circuito es de una electrónica popular de los años 90, y los transistores pueden ser reemplazados por equivalentes modernos. El circuito se intercala entre la fuente de audio y la entrada de un amplificador.

Ditther de audio digital



