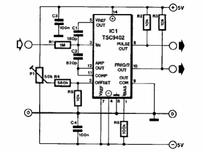
Este circuito es de documentación europea de los años 90. El circuito integrado utilizado no es muy común hoy en día. El circuito funciona con tensiones de entrada de 10 mV a 10 V y el rango de frecuencia de salida es de 10 Hz a 10 kHz.

Convertidor de corriente a frecuencia



