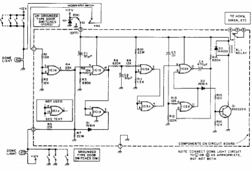
Esta alarma de automóvil se encontró en una documentación estadounidense de los años 80. El circuito se activa automáticamente después de 15 a 20 segundos de sonar durante 5 minutos antes de apagarse. Los componentes utilizados siguen siendo comunes hoy en día.

Alarma de vehículo



