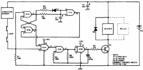
Encontramos este circuito antirrobo en una publicación en inglés de los años 90. El circuito usa componentes comunes y un relé puede usarse para activar una carga externa así como un timbre. El circuito suena durante 20 segundos antes de apagarse.

Antirrobo



