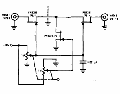
Este circuito puede funcionar en un rango de 100 dB con señales de frecuencias de hasta 100 MHz. Configuraciones similares se pueden encontrar en este sitio. Esta versión es de una documentación estadounidense de los 80.

Atenuador Variable
Este circuito puede funcionar en un rango de 100 dB con señales de frecuencias de hasta 100 MHz. Configuraciones similares se pueden encontrar en este sitio. Esta versión es de una documentación estadounidense de los 80.
