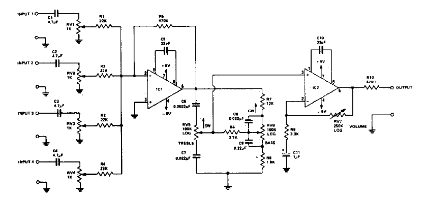
El circuito integrado utilizado en este mezclador de los 80 es el LM301A. Sin embargo, el circuito se puede utilizar para trabajar con un funcionamiento más moderno. El ancho de banda va de 10 a 10 kHz y la fuente de alimentación debe ser simétrica. Los cables de señal deben estar apantallados.




