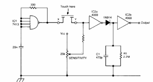
Encontramos este circuito en una documentación de principios de los años 80 estadounidenses. Observamos que la primera puerta del diagrama no es realmente CMOS, sino TTL y debe alimentarse con 5 V. Esta característica permite que el circuito se adapte para funcionar como un shield.

Interruptor de toque



