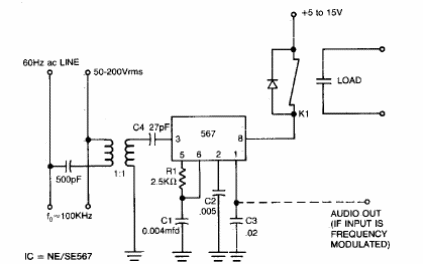
Este receptor de control remoto a través de la red eléctrica aparece en otras partes de este sitio desde otras fuentes. Este circuito debe ser alimentado con tensiones máximas de 10 V, a diferencia del diagrama original, ya que el 567 tiene 10 V con potencia máxima. Las bobinas dependen de la frecuencia utilizada.

Control remoto a través de la red



