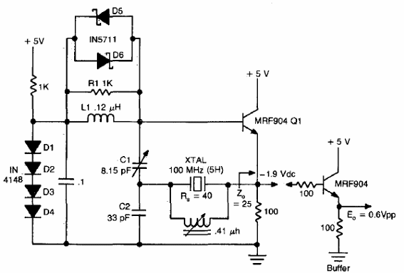
Encontramos este circuito en una publicación estadounidense de 1980 de Motorola. Se pueden usar transistores equivalentes modernos y la alimentación se suministra con una tensión de 5 V. La frecuencia viene dada por el cristal que oscila en el quinto armónico.

Oscilador seguidor de emisor de 100 MHz



