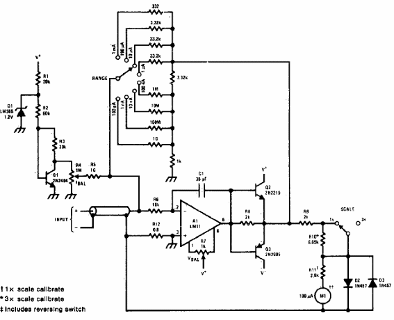
Este instrumento se obtuvo de un manual del circuito integrado en sí, pero se puede aplicar a otros circuitos integrados. El circuito tiene rangos de corriente de 100 nA a 1 mA y se puede usar un rango de corriente baja de un multímetro común. La precisión del circuito depende de los resistores divisores.

Medidor de corriente



