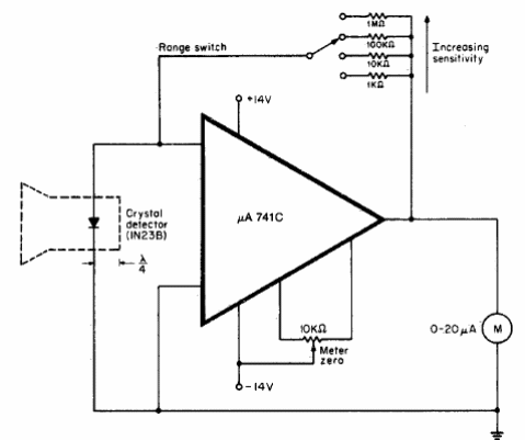
El diodo sensor utilizado en este circuito es el tipo común de germanio. Se pueden hacer experimentos con equivalentes. El circuito es de una documentación de los años 80 y la fuente de alimentación es simétrica. Se pueden usar tensiones más bajas y el indicador puede ser el rango de tensión más baja de un multímetro común.

Medidor de intensidad de campo de microondas



