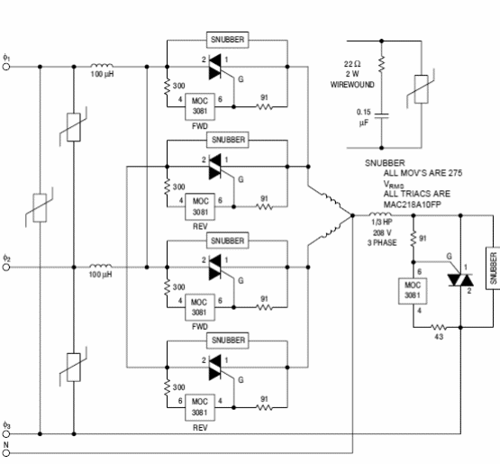
Este circuito se encontró en el manual de tiristor ON Semiconductor de la década de 1980. Como el accionamiento lo realizan por los acopladores, se pueden usar equivalentes modernos para hacer que el circuito funcione como un shield. Los componentes del semiconductor deben estar de acuerdo con la potencia del motor controlado.

Inversor de velocidad del motor trifásico



