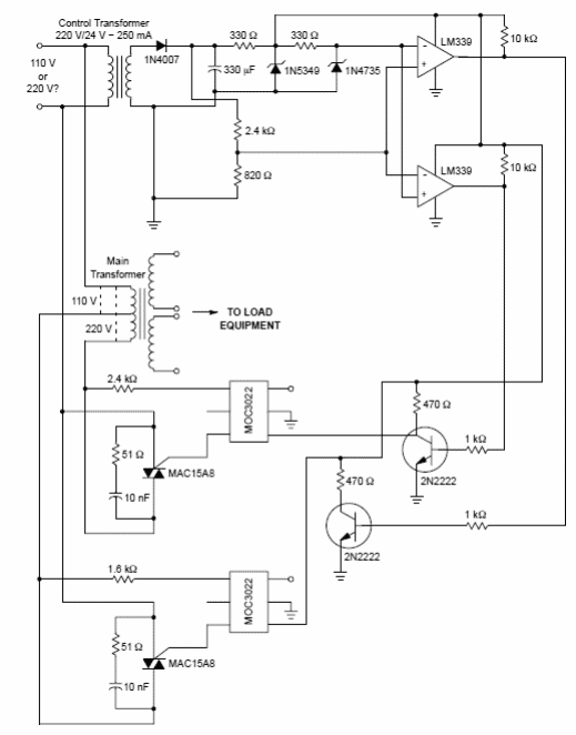
Este circuito selecciona las entradas de un transformador automáticamente de acuerdo con la tensión de entrada si es de 10V o 220V. El circuito se encontró en un manual de semiconductores de ON Semiconductor de los años 80.

Selector automático de tensión



