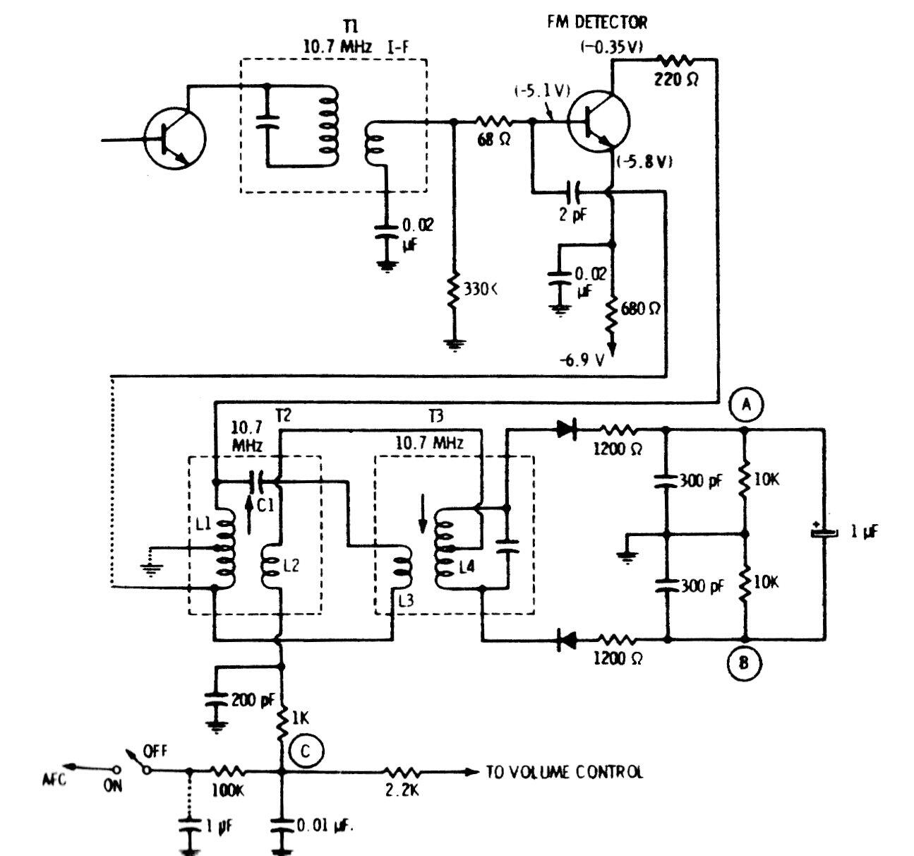
Este circuito se encontró en una documentación de la década de 1980. Es un detector de relación o discriminador para los receptores FM de la época que utilizan las bobinas FI del receptor.

 

Detector de relación
Detector de relación | Haga click en la imagen para ampliar |