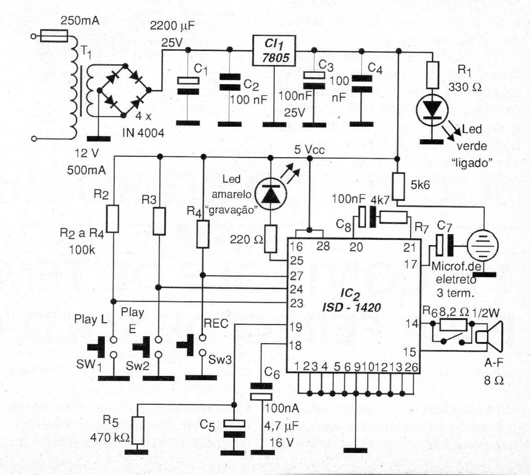
Este interesante circuito registra unos segundos de señales de audio, reproduciéndolos en un pequeño altavoz. Se pueden grabar mensajes cortos en este circuito digital. Operación: El corazón del proyecto es el circuito integrado ISD-1420. Para grabar presione SW3. El LED amarillo se iluminará y podrás hablar frente al micrófono. Cuando termina el tiempo de grabación disponible, el LED amarillo se apagará. Para reproducir lo que está grabado, simplemente presione SW1. El regulador de voltaje no necesita un disipador térmico y las resistencias son de 1/8 W, a menos que se indique lo contrario. El micrófono electreto es del tipo de 3 terminales. El zócalo debe usarse para circuito integrado. Para este circuito, el tiempo de grabación es de aproximadamente 20 segundos.




