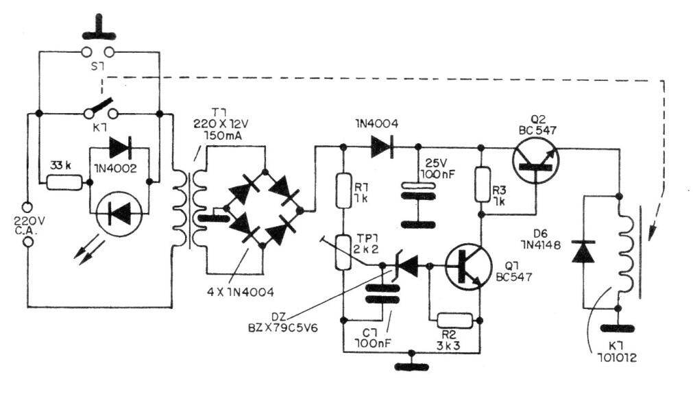
Este circuito actúa en un relé apagando la carga cuando la tensión de entrada excede el límite establecido. El transformador es de secundario a 12 V según el relé utilizado. El circuito fue encontrado en una documentación de la década de 1990.
Este circuito actúa en un relé apagando la carga cuando la tensión de entrada excede el límite establecido. El transformador es de secundario a 12 V según el relé utilizado. El circuito fue encontrado en una documentación de la década de 1990.