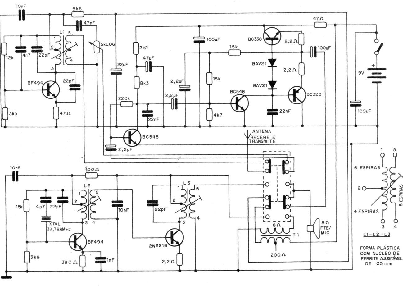
La potencia de salida de este intercomunicador inalámbrico para la banda de 27 MHz (11 metros) es de alrededor de ½ W, lo que proporciona un rango de alrededor de 2 km. Las bobinas L1, L2 y L3 son iguales y consisten en: terminales 1 a 2 - 6 vueltas, terminales 2 a 3 4 vueltas. Devanados secundarios de 4 a 5 - 5 vueltas en forma de plástico de 0,5 cm con núcleo de ferrita ajustable. El cable puede ser 26 o 28. El circuito funciona con 9 V de baterías pequeñas o medianas.




