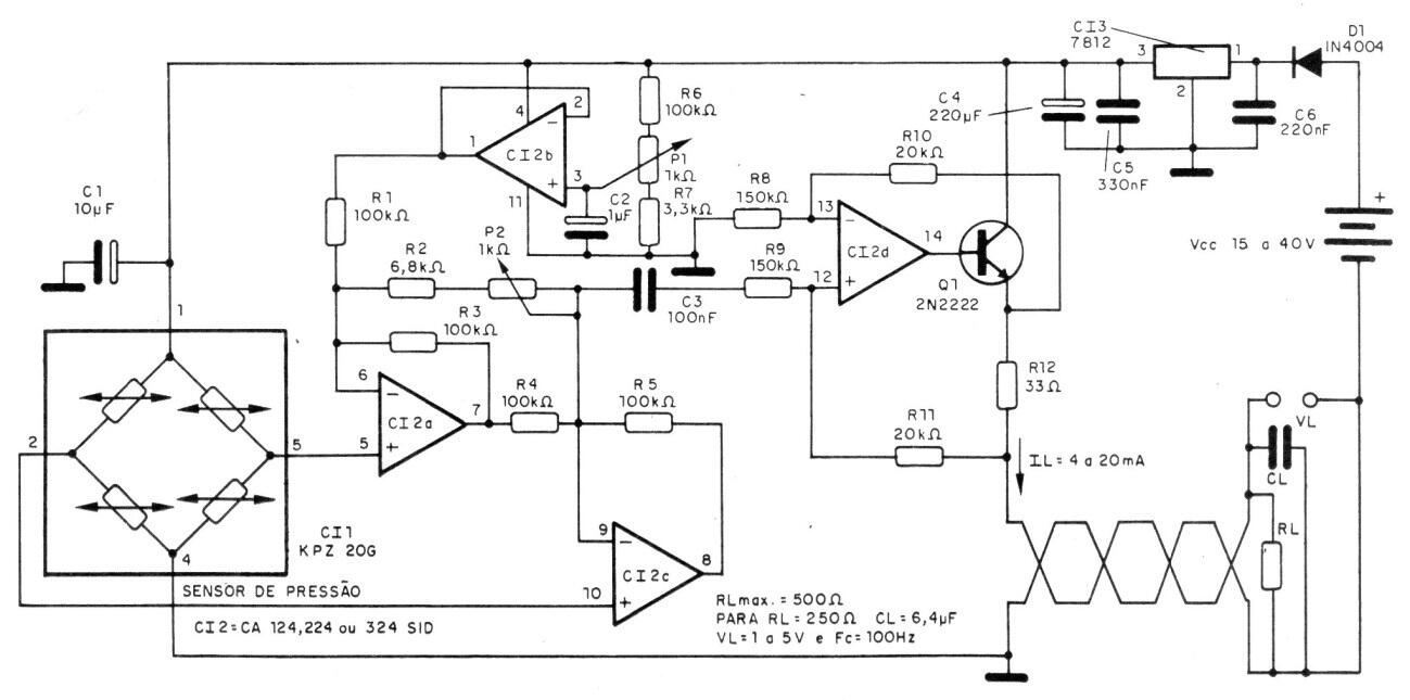
Este circuito de interfaz estándar de la industria de 4-20 mA utiliza un sensor de presión KPZ20G, pero se puede adaptar para usar sensores equivalentes. La energía es suministrada por una fuente de tensión de 15 a 40 V y se utiliza un regulador integrado para alimentar los operacionales. El circuito es de una documentación de los años 90.




