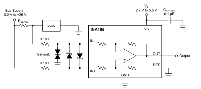
En sensores de corriente como el INA185 de Texas Instruments, la protección contra transitorios de entrada se puede hacer con zeners y un Transorb, que en realidad es un protector equivalente a dos diodos zener opuestos o TVS. En la figura tenemos la forma de conectar el componente al circuito en la configuración obtenida de la hoja de datos (2019).




