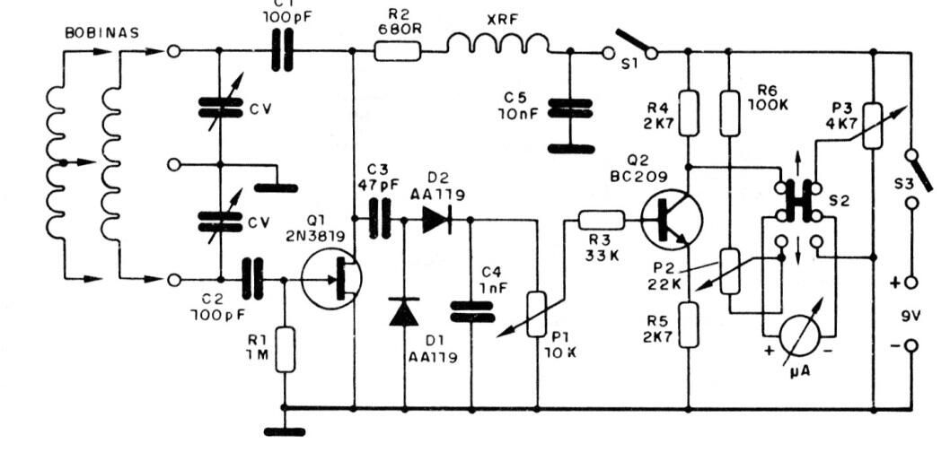
Este grid dip meter o resonímetro se obtuvo de una documentación de 1989, pero su circuito actual se puede usar con FET equivalente. Las bobinas se enrollan de acuerdo con los rangos de frecuencia que se analizarán con el circuito. El instrumento indicador se puede reemplazar por el rango de corriente baja de un multímetro estándar.




