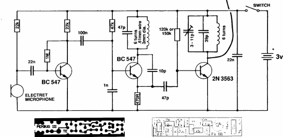
Si se ensambla con componentes SMD, este transmisor FM transmisor espía puede caber en un bolígrafo. El circuito es de documentación antigua, pero utiliza componentes que aún son comunes. El transistor de RF puede ser un BF494 y los capacitores deben ser de cerámica.

Transmisor en pluma



