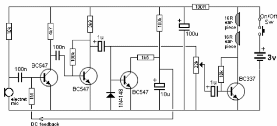
La mejora de este circuito en relación con los anteriores es la existencia de un control de volumen automático cuyo propósito es aumentar la ganancia con sonidos débiles y disminuir con sonidos fuertes. El circuito utiliza auriculares estéreo y funciona con 3V.

Audífono de volumen constante



