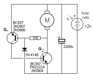
Este es un proyecto didáctico cuyo propósito es alimentar con corriente constante un pequeño motor de CC con una célula solar. La celda debe suministrar al menos 2 V y el motor de tipo de bajo voltaje que funciona con al menos 1,5 V de potencia. El circuito es de documentación reciente en inglés.

Motor solar



