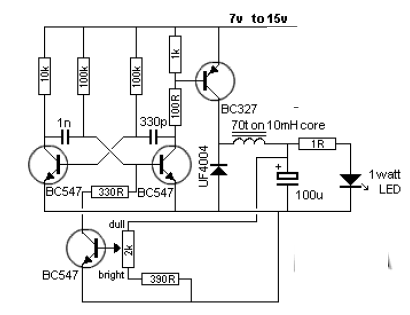
Encontramos este circuito en una documentación en inglés. Está diseñado para LED de alto brillo, en este caso del tipo de 1 W. El circuito tiene una descarga que se enrolla con 70 vueltas de alambre delgado en una varilla de ferrita de 1 x 1,5 cm.

Convertidor LED de 1W



