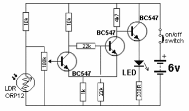
Este circuito tiene una acción rápida cuando se enciende un LED cuando se corta la luz que cae sobre el LDR. El circuito es de una documentación en inglés que presenta un propósito didáctico.

Schmitt Trigger
Este circuito tiene una acción rápida cuando se enciende un LED cuando se corta la luz que cae sobre el LDR. El circuito es de una documentación en inglés que presenta un propósito didáctico.
