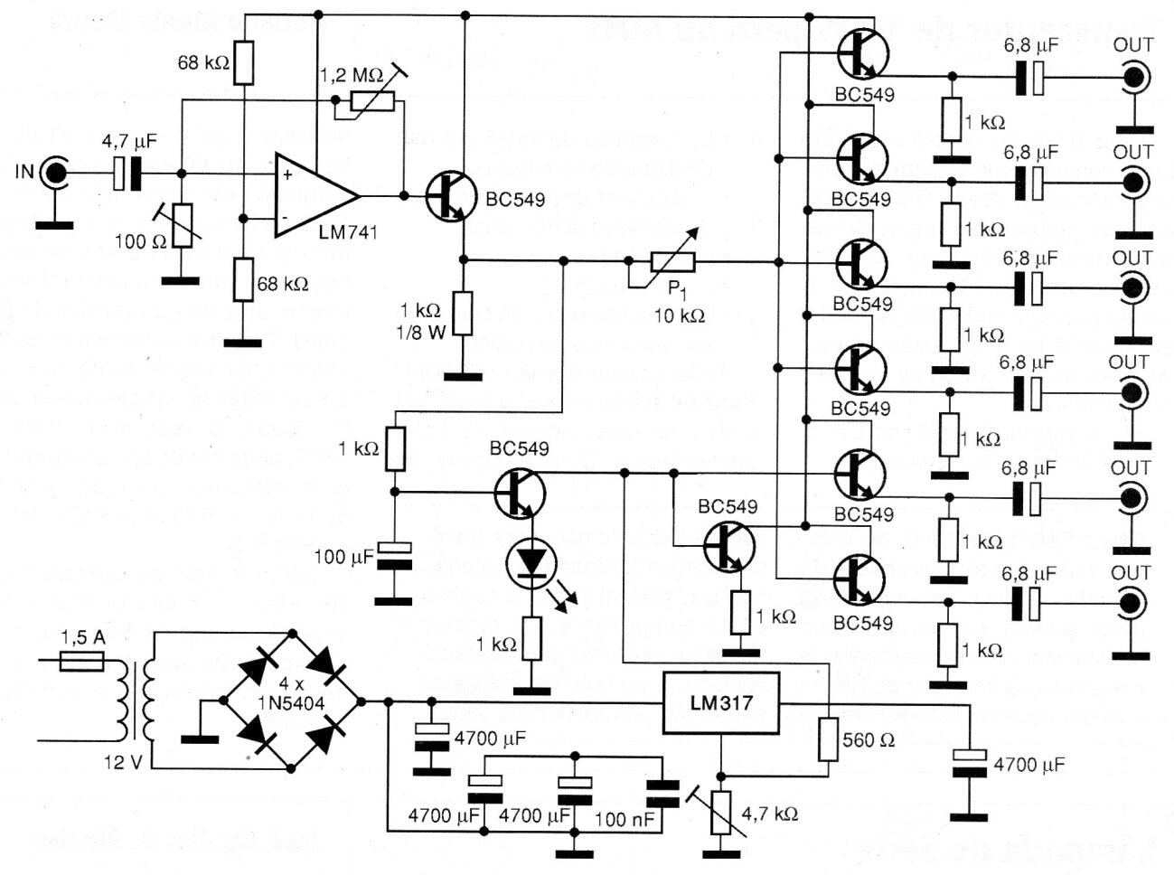
El propósito de este circuito es proporcionar la distribución de señales de video analógico entre varios televisores sin pérdida de intensidad. Una aplicación sería en hoteles o escuelas donde el mismo reproductor de CD puede generar señales para varios televisores al mismo tiempo. El potenciómetro P1 ajusta la ganancia del amplificador operacional y, por lo tanto, la intensidad de la señal en las salidas. También tenemos trimpots para ajustar el modulador de video para obtener la mejor calidad de señal. Los condensadores y las resistencias que determinan el voltaje de salida se pueden cambiar para obtener el mejor rendimiento. Tanto las entradas como las salidas deben protegerse con los cables adecuados. El devanado primario del transformador debe estar de acuerdo con la red local. Los transistores utilizados son BC548 o equivalentes. (2008).




