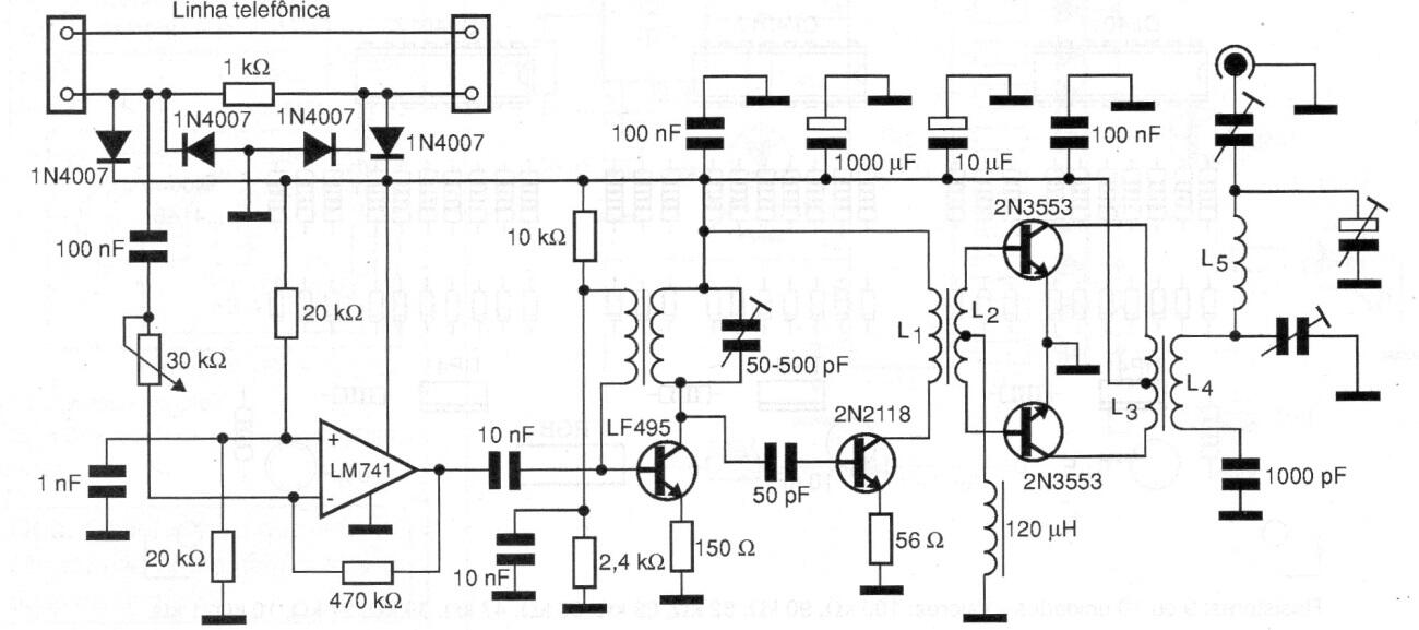
Encontramos este circuito en una documentación de 2009. Captura las señales de audio de una línea telefónica y las envía a un receptor de AM cercano sintonizado a frecuencia libre. Dadas las características de la AM, el alcance es pequeño, del orden de unos pocos metros, pero nada impide que el receptor se coloque en una habitación adyacente a la ubicación del transmisor y, por lo tanto, no se detecta escucha. La frecuencia se ajusta para las variables que se pueden aprovechar de los antiguos receptores de AM en desuso. Las bobinas utilizadas tienen las siguientes características:
L1: 5 vueltas de alambre 20 sobre la barra de ferrita
L2: 7 vueltas de cable 20 sobre L1 con toma central (CT)
L3: 4 vueltas de alambre 20 sobre la varilla de ferrita con conector central (CT)
L4 - 7 vueltas de cable 20 sobre L3
L5 - 10 vueltas de cable 22 mm de largo y 1 cm de diámetro
Las varillas de ferrita son de 5 cm de largo y 1 cm de diámetro. La bobina LO es la que se usa en las radios AM como oscilador pero con condensador interno. Los condensadores variables se ajustan para obtener el mayor rendimiento.




