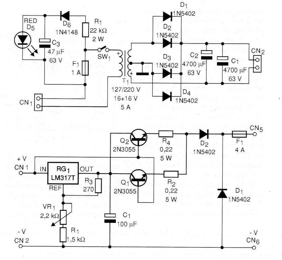
El proyecto de 2009 se basa en el circuito integrado 9 LM317T, un regulador ajustable de 3 terminales. La serie LM117 (LM117, 217 y 317) de reguladores de tensión positivo de 3 terminales tiene componentes que son capaces de entregar hasta 1.5 A con un rango de tensión de 1.2 V a 37 V. Son excepcionalmente fáciles de usar. y solo se requieren dos resistencias externas para fijar la tensión de salida. El cargador descrito puede proporcionar corrientes del orden de 5 A para cargar la batería de un automóvil. Se agregaron 2 transistores de potencia en paralelo con el regulador de tensión. El ajuste de corriente se realiza mediante la resistencia variable. Inicialmente, la corriente de carga se incrementa disminuyendo a medida que alcanza la carga completa. El circuito tiene un fusible de protección de 4 ampères. Los diodos de salida deben soportar una corriente de al menos 5 ampères. Se puede usar un ventilador para enfriar el circuito. Los transistores de potencia deben montarse en grandes disipadores de calor. Se puede enchufar una pequeña lámpara en la salida del circuito para controlar la corriente de carga. En las siguientes figuras tenemos el diagrama y las placas de circuito impreso para ensamblar los componentes. El transformador debe tener un devanado primario de acuerdo con 16 + 16 V locales y secundarias con una corriente de al menos 5. El fusible de entrada es de 1 A y los condensadores deben tener sus tensiones de trabajo observados.




