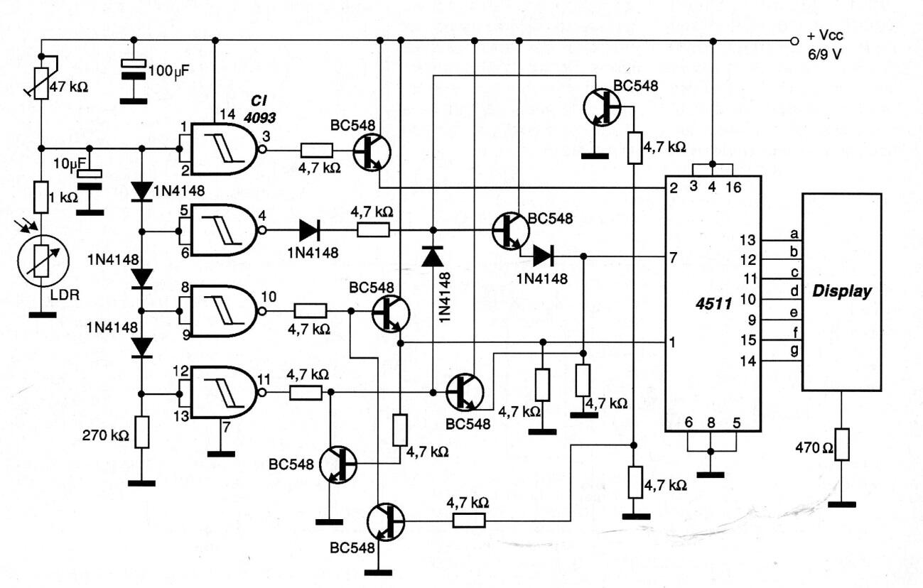
Este circuito indica cuatro niveles de luz, teniendo como sensor un LDR. El trimpot de 47k ajusta la escala. El circuito es de documentación de 2002. La energía puede ser suministrada por voltajes de 6 a 9 V y el display es del tipo de cátodo común.
Este circuito indica cuatro niveles de luz, teniendo como sensor un LDR. El trimpot de 47k ajusta la escala. El circuito es de documentación de 2002. La energía puede ser suministrada por voltajes de 6 a 9 V y el display es del tipo de cátodo común.