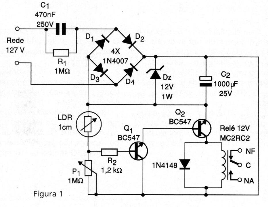
Este circuito, de una documentación de 2002, se simplifica utilizando una fuente de alimentación sin transformador. El capacitor C1 debe estar hecho de poliéster y para una red de 220 V a 220 nF. El circuito se dispara cuando se corta la luz que cae sobre el LDR. El ajuste del punto de activación se realiza en P1.




