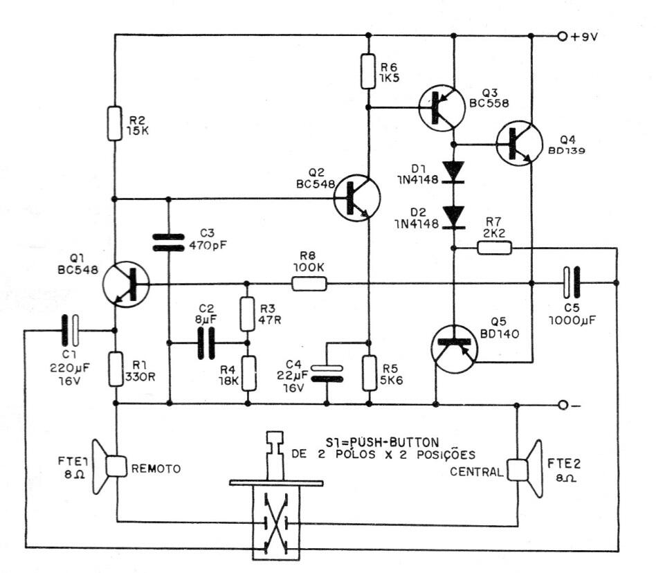
Encontramos este circuito en una documentación de 1988. El circuito utiliza un amplificador complementario convencional con los transistores de potencia provistos de pequeños disipadores de calor. La distancia máxima entre estaciones es del orden de 20 metros. La alimentación puede tener de 6 a 12 V y los altavoces son pequeños de 10 cm.




