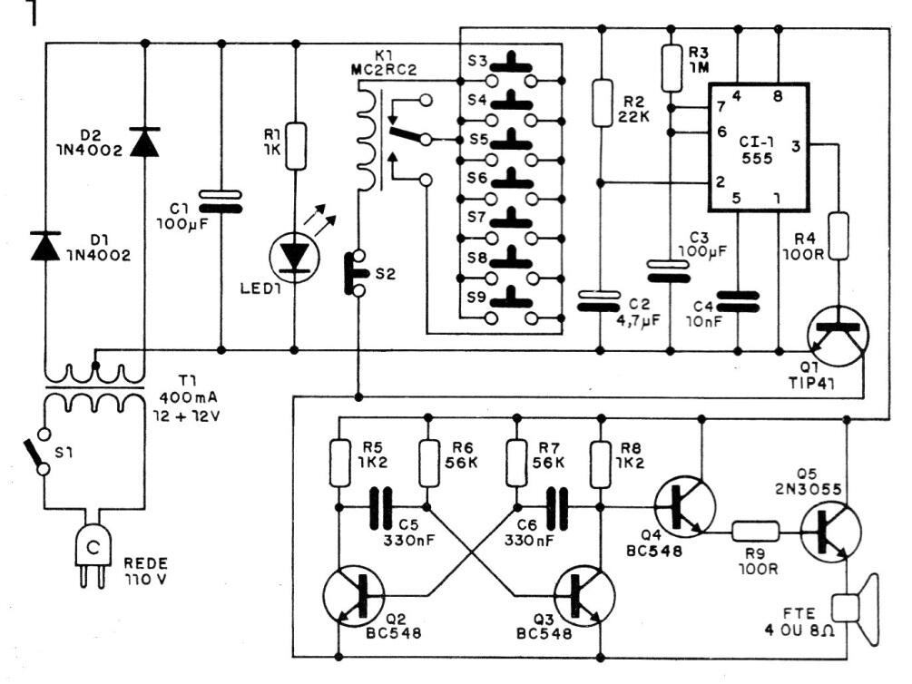
Esta alarma utiliza varios sensores que controlan directamente un relé sensible. Se puede usar un relé más grande con la adición de un paso de excitación. El circuito tiene su propia sirena e incluye una fuente de alimentación simple de la red eléctrica. El transistor 2N3055 debe estar equipado con un disipador de calor. El proyecto fue encontrado en una documentación de 1988.




