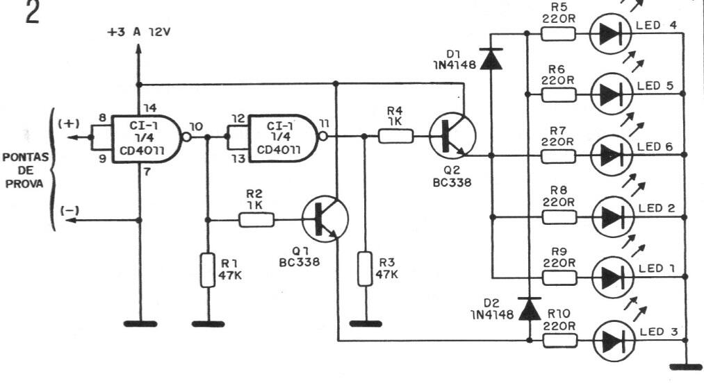
Este indicador de nivel lógico se encontró en una documentación de 1988. El circuito se puede usar con lógica TTL y CMOS dependiendo de la tensión de alimentación. Los LED pueden ser los segmentos de una pantalla de cátodo común. La fuente de alimentación puede circular desde el circuito mismo que se analiza.




