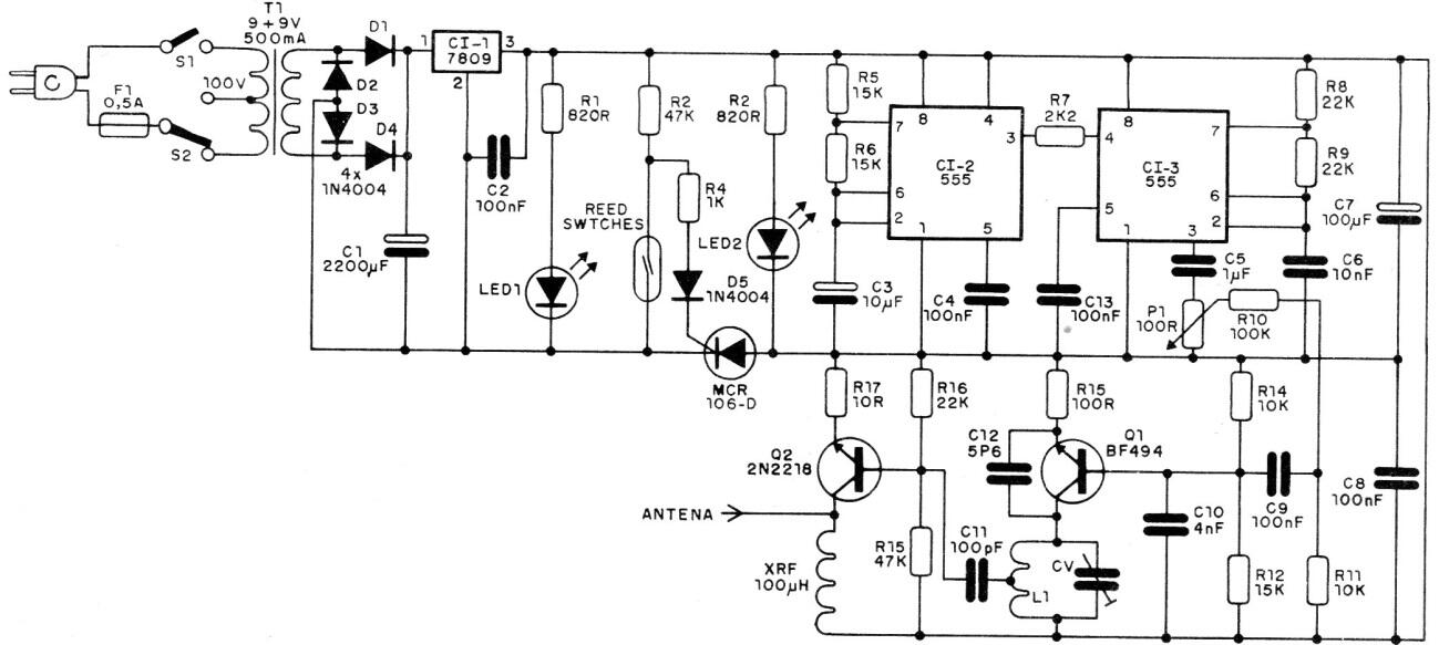
La idea básica de este circuito que se encuentra en una documentación de 1988 es transmitir una señal modulada usando el rango FM cuando se activa un sensor. El circuito utiliza una radio FM estándar como receptor. La bobina L1 consta de 2 + 2 bucles de 26 cm o 1 cm de alambre sin núcleo y el trimmer es común. El ajuste de modulación se realiza en el trimpot P1. El circuito incluye la fuente de alimentación.




