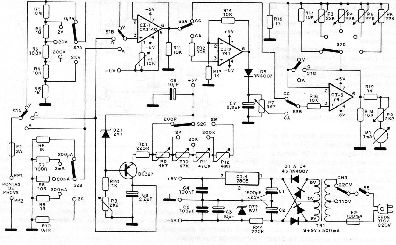
Encontramos este multímetro analógico electrónico en una documentación de 1998. Lo que lo distingue de los multímetros analógicos comunes es la alta impedancia de entrada obtenida mediante el uso de pasos de amplificador con amplificadores operacionales. El circuito incluye una fuente y su precisión dependerá de la precisión de los resistores utilizados en las redes de divisor del entrada. El circuito tiene escalas de hasta 2 kV para tensiones y hasta 2 A para corrientes. R10 debe ser de cable con al menos 5 W de disipación.




