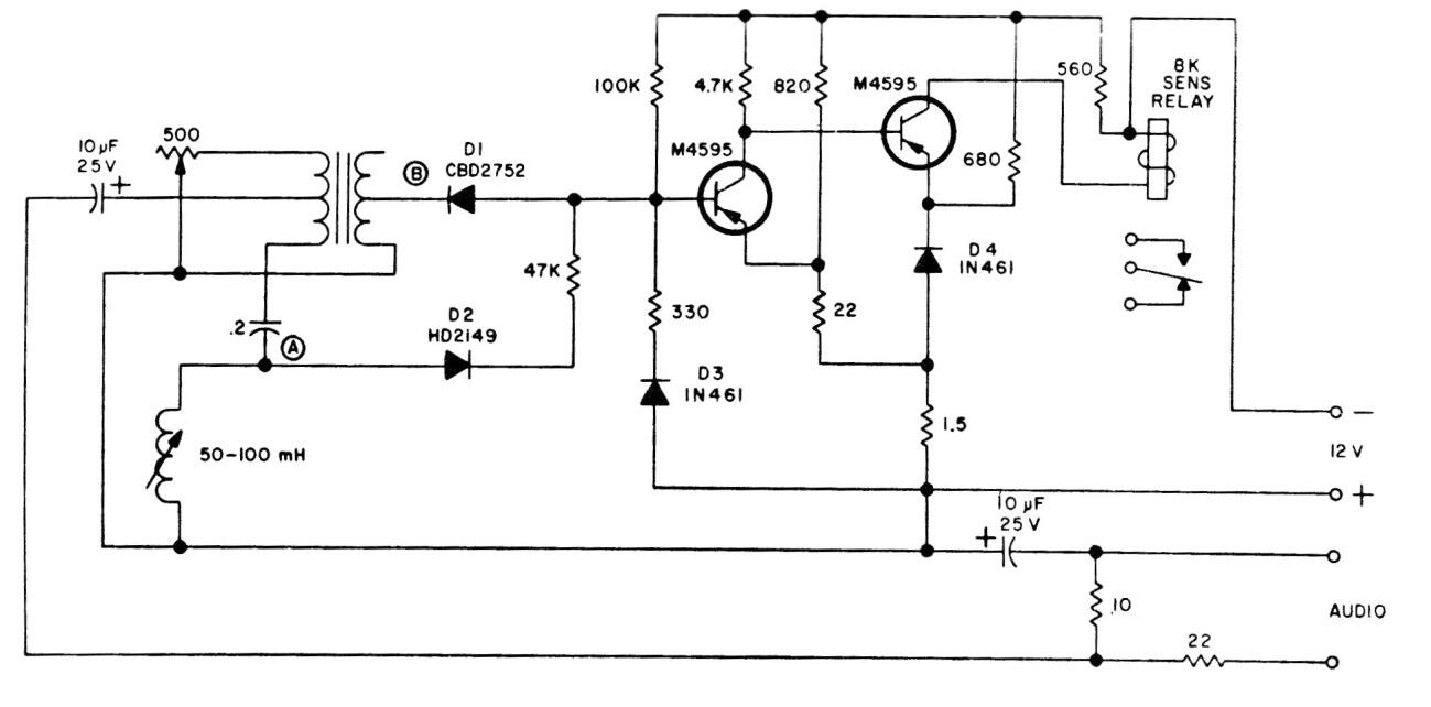
El propósito de este circuito se usa en las comunicaciones y para responder a las señales que se encuentran en el rango de frecuencia de 2 200 a 29 000 Hz. El circuito se puede cambiar para operar en otras frecuencias y los transistores originales de Motorola se pueden reemplazar por equivalentes.




