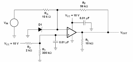
Este circuito se ha encontrado en el manual de amplificadores operacionales de Texas Instruments y se puede aplicar a prácticamente cualquier amplificador operacional. La relación Rf / Rg da la ganancia de bucle y RL da la impedancia de salida. La impedancia de entrada es de 10 k ohms.

Amplificador Inverter con ganancia 5



