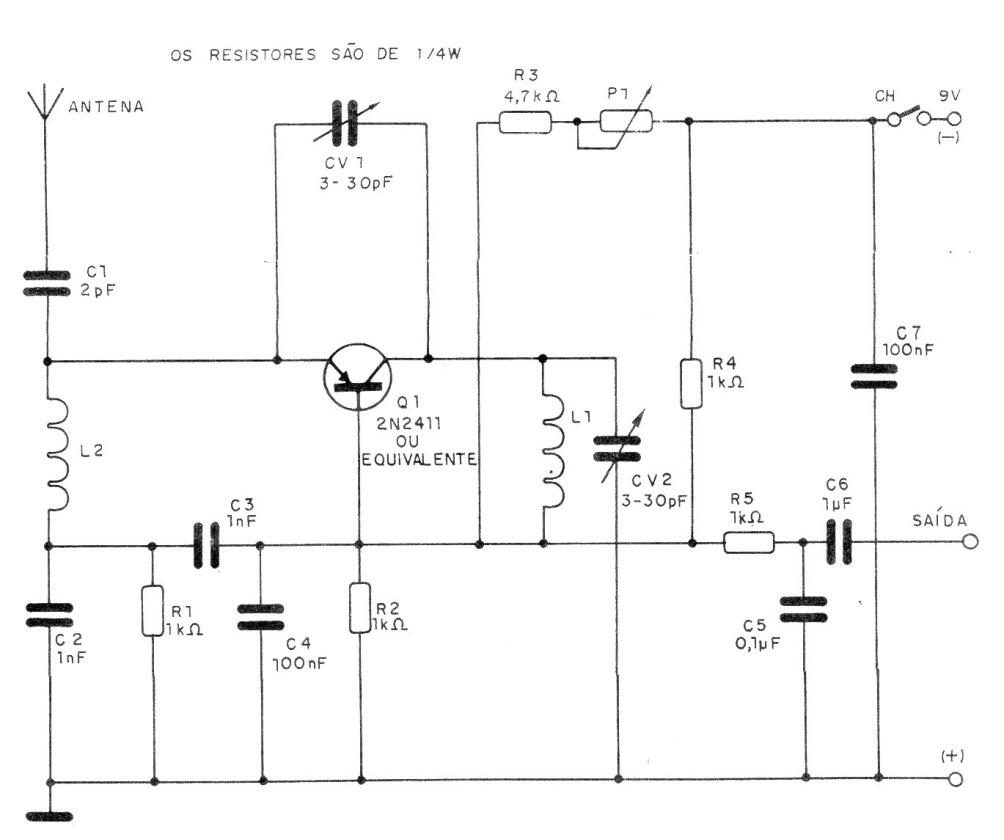
Este circuito puede sintonizar estaciones de 60 a 108 MHz o incluso en un rango más amplio dependiendo de las bobinas. L1 está formado por 3 a 5 vueltas del cable 24 o 26 en forma de 1 cm de diámetro y L2 tiene 50 a 60 vueltas del cable 32 o más fino en una resistor de 100 k a 1 M x ½ W. La antena es un cable largo o telescópica hasta 1 metro de longitud. La salida debe aplicarse a la entrada de un amplificador.




