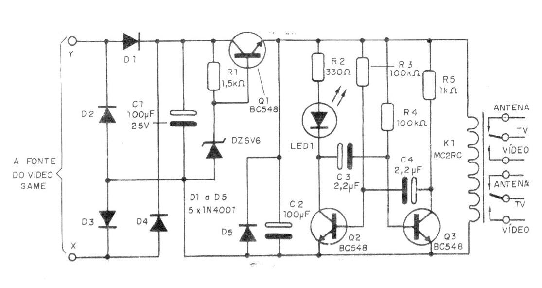
Este circuito fue diseñado originalmente para encender automáticamente un televisor cuando se juega un juego de video. El circuito es de una publicación antigua de 1992, pero utiliza componentes que aún son comunes en nuestro mercado. El relé es de 12 V o según la fuente del videojuego.




