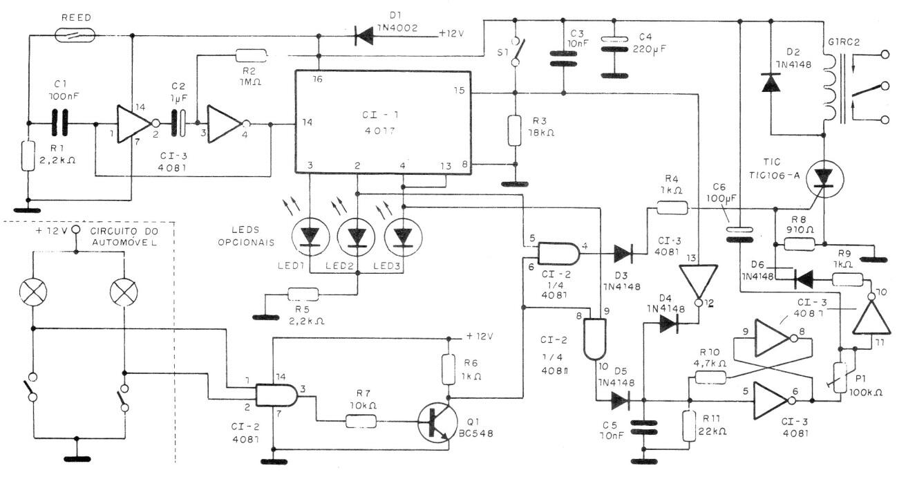
Encontramos esta alarma en una documentación de 1992. El circuito tiene varias temporizaciones y el relé puede actuar sobre la bocina o apagar el sistema de encendido. Los capacitores electrolíticos son para 16 V o más y los otros componentes son comunes.




