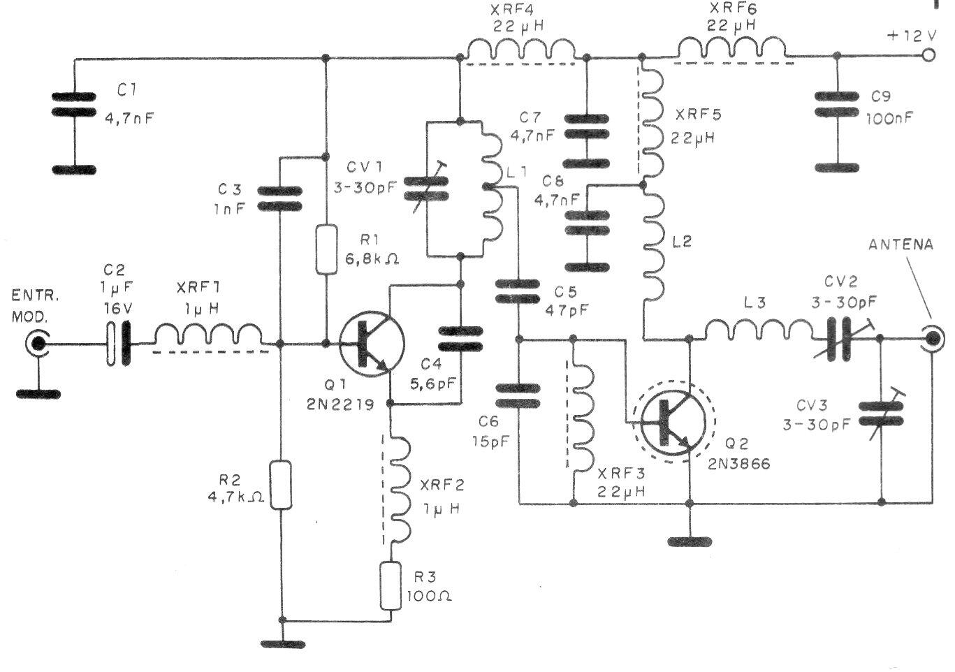
Por supuesto, el alcance de este transmisor encontrado en una documentación de 1992 no es exactamente 4 km porque depende de varios factores, como la antena, la ubicación y la sensibilidad del receptor. L1 está formado por 2 + 3 vueltas del hilo 18 en forma de 0,8 cm de diámetro sin núcleo. L2 está formado por 5 vueltas de hilo 18 en forma de 1 cm de diámetro sin núcleo, L3 tiene 4 vueltas de hilo 18 en forma de 0,6 cm sin núcleo. La fuente de alimentación debe tener al menos 1 A y una excelente filtraje.




