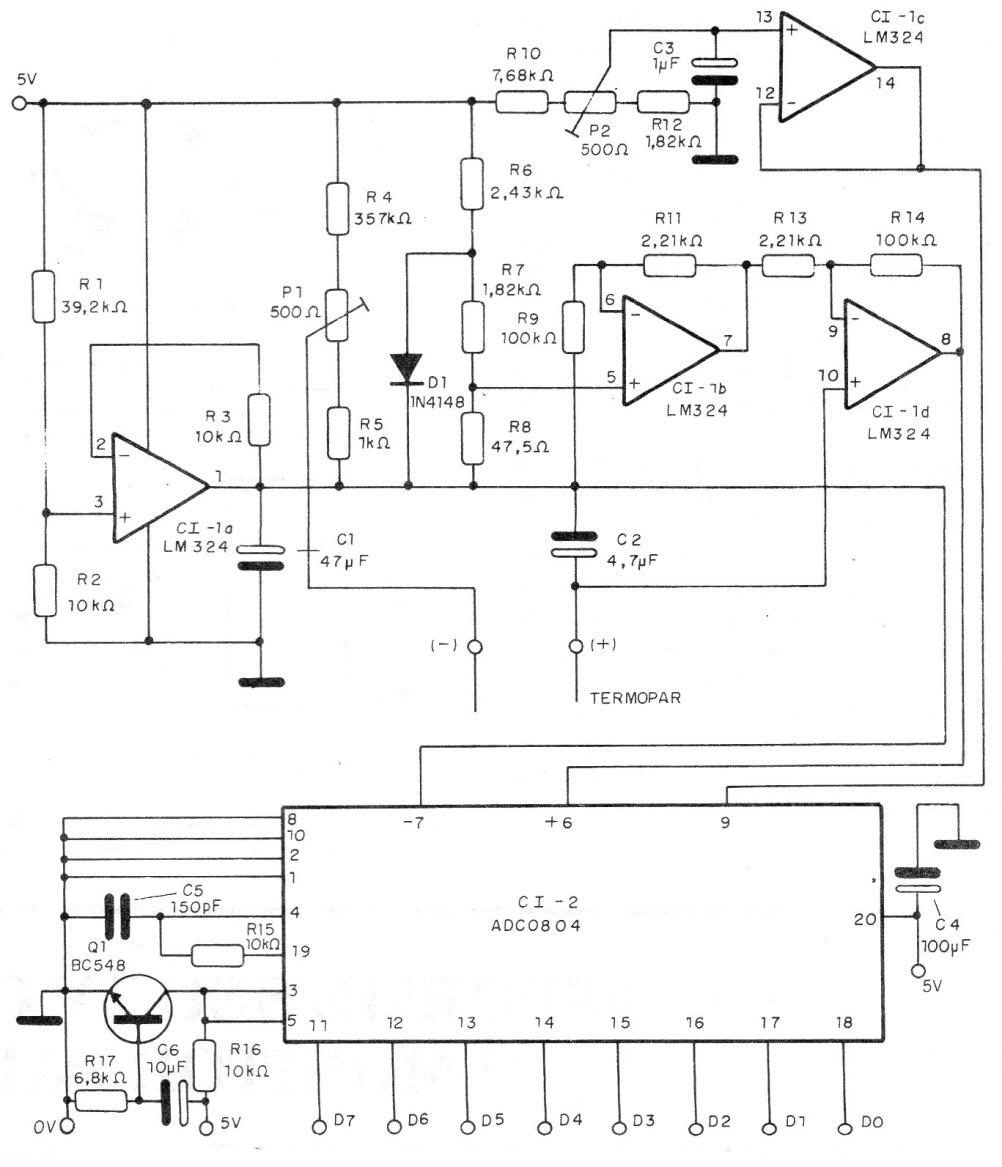
Este circuito es de una publicación anterior, pero se puede montar si se encuentra el componente crítico del ADC. El circuito convierte los valores analógicos de la tensión suministrada por un sensor a valores digitales que pueden enviarse a una computadora o un microcontrolador. El circuito debe ser alimentado por una tensión de 5 V. La señal del termopar va de 0 a 42.992 mV y el rango de temperatura va de 0 a 750 ° C.




