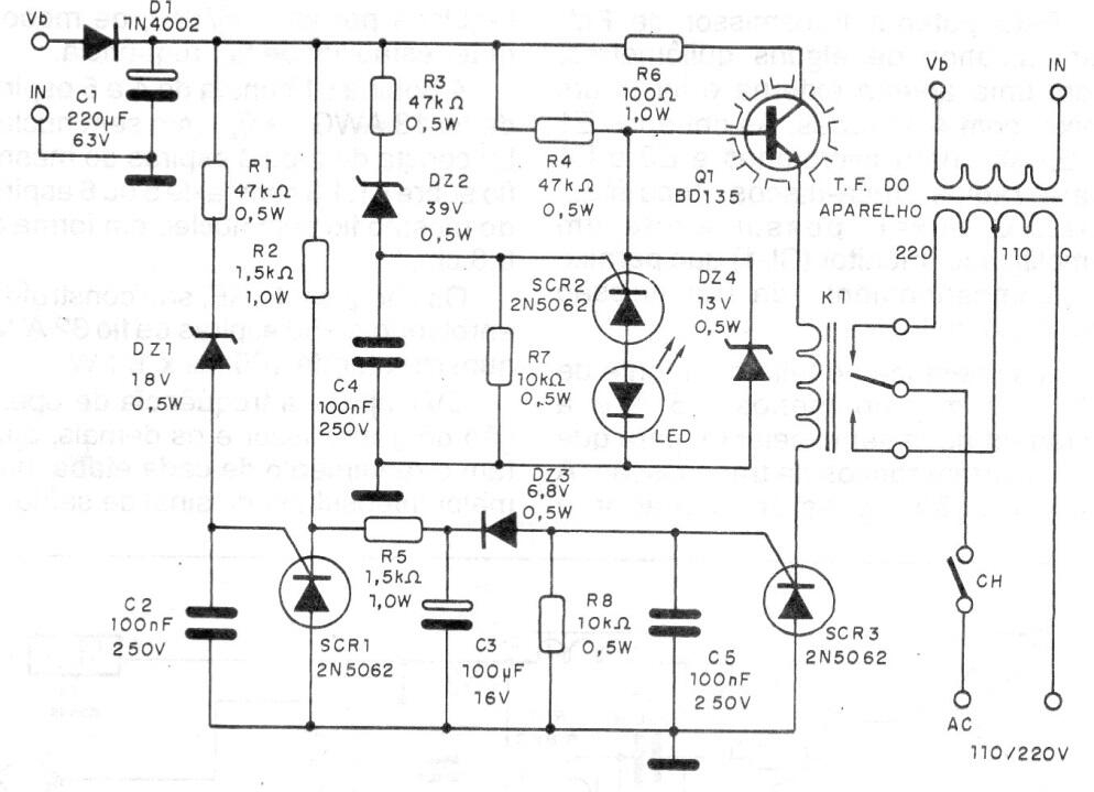
Este circuito, que se encuentra en una publicación de 1992, selecciona automáticamente los voltajes de entrada, 110 o 220 volts utilizados para alimentar un transformador o equipo que tiene un transformador de dos voltajes. El circuito utiliza componentes discretos y los componentes de potencia deben estar equipados con disipadores de calor. Los valores son para 24 V Vb.




