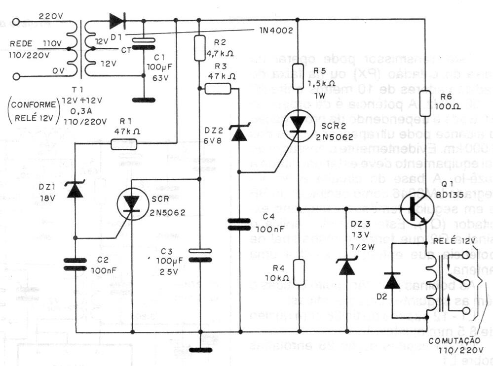
Encontramos este circuito en una documentación antigua, pero utiliza componentes que aún son comunes en nuestro mercado. El circuito selecciona automáticamente tensiones de 110 V o 220 V, activando el relé que luego se puede usar como un interruptor selector. El relé debe tener contactos según la carga a controlar.




