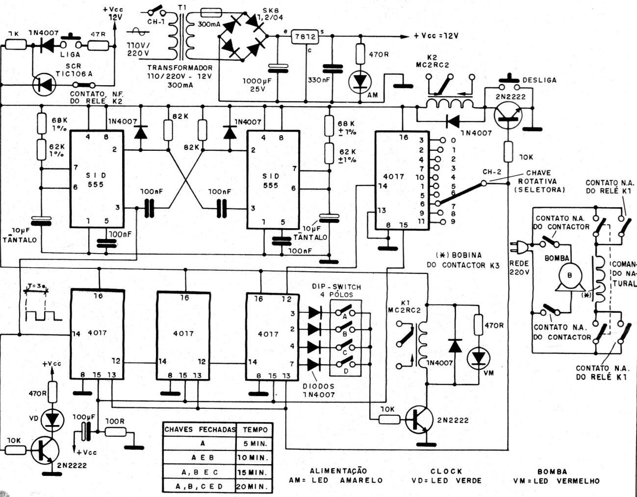
Este circuito es de una documentación de 1988, pero utiliza componentes que son bastante comunes en nuestros días. El circuito dispara automáticamente una bomba de agua cada 5, 10, 15 o 20 minutos cada 50 minutos. La unidad es alimentada por un relé y depende de la frecuencia seleccionada por un interruptor.




