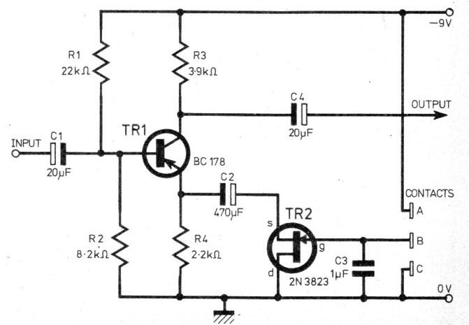
Este circuito se encontró en una publicación en inglés de 1974, pero aún se puede ensamblar fácilmente usando un bipolar BC548 o BC549 y un FET MPF102 o BF245. El circuito debe usar cables apantallados para señales y nunca una fuente sin transformador.




