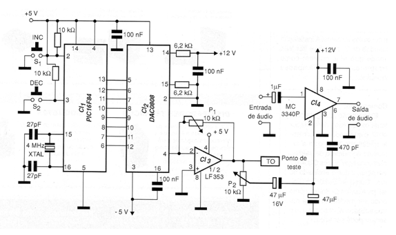
Este circuito es una excelente aplicación para PIC de audio, pero el lector que propone hacerlo debería poder escribir el programa que controla el nivel de las señales de audio. El circuito se basa en un amplificador operacional que tiene su ganancia controlada externamente a partir de un voltaje generado por un convertidor D / A. Las señales digitales de este circuito son generadas por el PIC de acuerdo con la programación dada por los interruptores S1 y S2 utilizados para aumentar y disminuir el volumen. Se puede usar el mismo circuito para otros sistemas de control que usan el voltaje de salida CI-3. Por ejemplo, este circuito se puede convertir fácilmente en un atenuador digital, control digital de velocidad del motor y otras aplicaciones similares. P1 ajusta la escala a 5187 ohms y P2 es el control de amplitud. El circuito es de una documentación de 2008.




